
山东省发展和改革委员会关于印发《山东省公共信用综合评价办法》的通知
省有关部门,各市发展改革委:
为贯彻落实中共中央办公厅、国务院办公厅《关于推进社会信用体系建设高质量发展促进形成新发展格局的意见》等文件要求,科学、规范开展公共信用综合评价,发挥信用信息的应用价值,经过调查研究和广泛征求意见,省发展改革委研究制定了《山东省公共信用综合评价办法》,现印发给你们,请认真组织实施。
《山东省发展和改革委员会关于印发〈山东省信用分级分类管理办法(试行)〉的通知》(鲁发改信用〔2020〕808号)自本办法生效之日起废止。
山东省发展和改革委员会
2022年10月25日
山东省公共信用综合评价办法
第一章 总 则
第一条 为科学、规范开展公共信用综合评价,发挥信用信息的应用价值,根据《中共中央办公厅 国务院办公厅关于推进社会信用体系建设高质量发展促进形成新发展格局的意见》、《山东省社会信用条例》等文件精神,结合我省实际,制定本办法。
第二条 公共信用综合评价,是指省发展改革委依托省公共信用信息平台,整合国家、省有关部门单位和各市(县、区)归集共享的公共信用信息,按照统一的指标体系,对信用主体作出信用评价。
第三条 公共信用综合评价的对象为在我省登记注册的企业、社会组织和机关事业单位,不包括自然人。
第四条 开展公共信用综合评价,应遵循综合性、一致性、审慎性、可追溯的原则,不断完善综合评价指标体系,通过数据分析处理和综合计分,建立科学合理的公共信用综合评价制度。
第二章 评价体系
第五条 公共信用综合评价原则上每季度进行一次,以季度末省公共信用信息平台归集的有效、实时数据为基准。
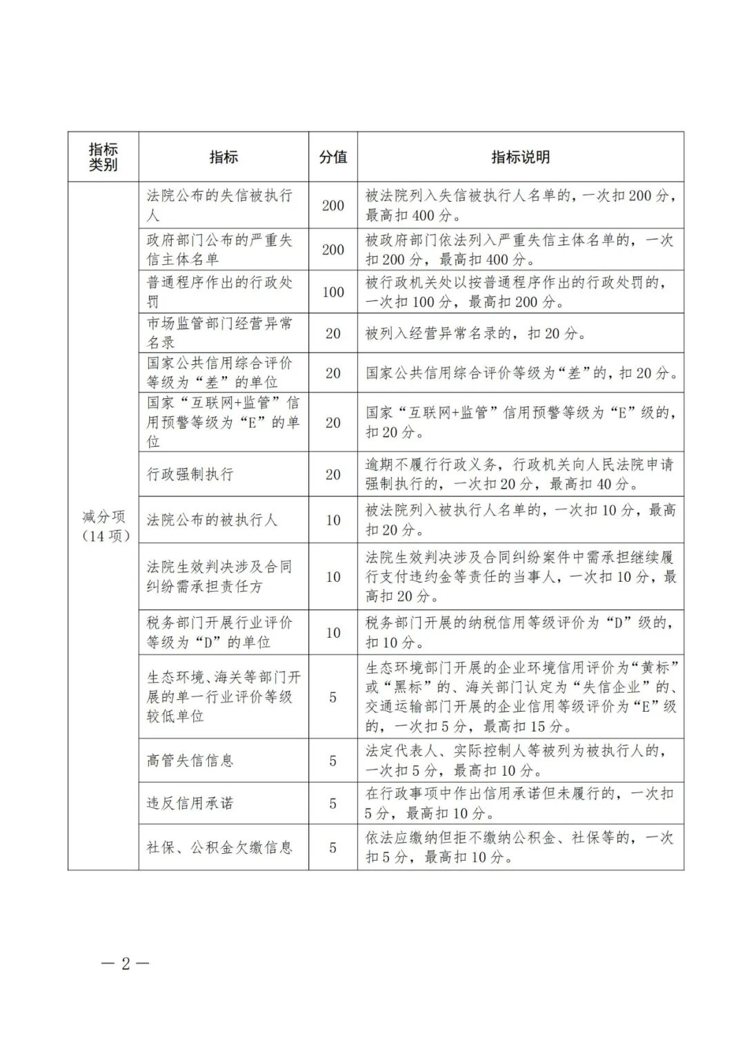
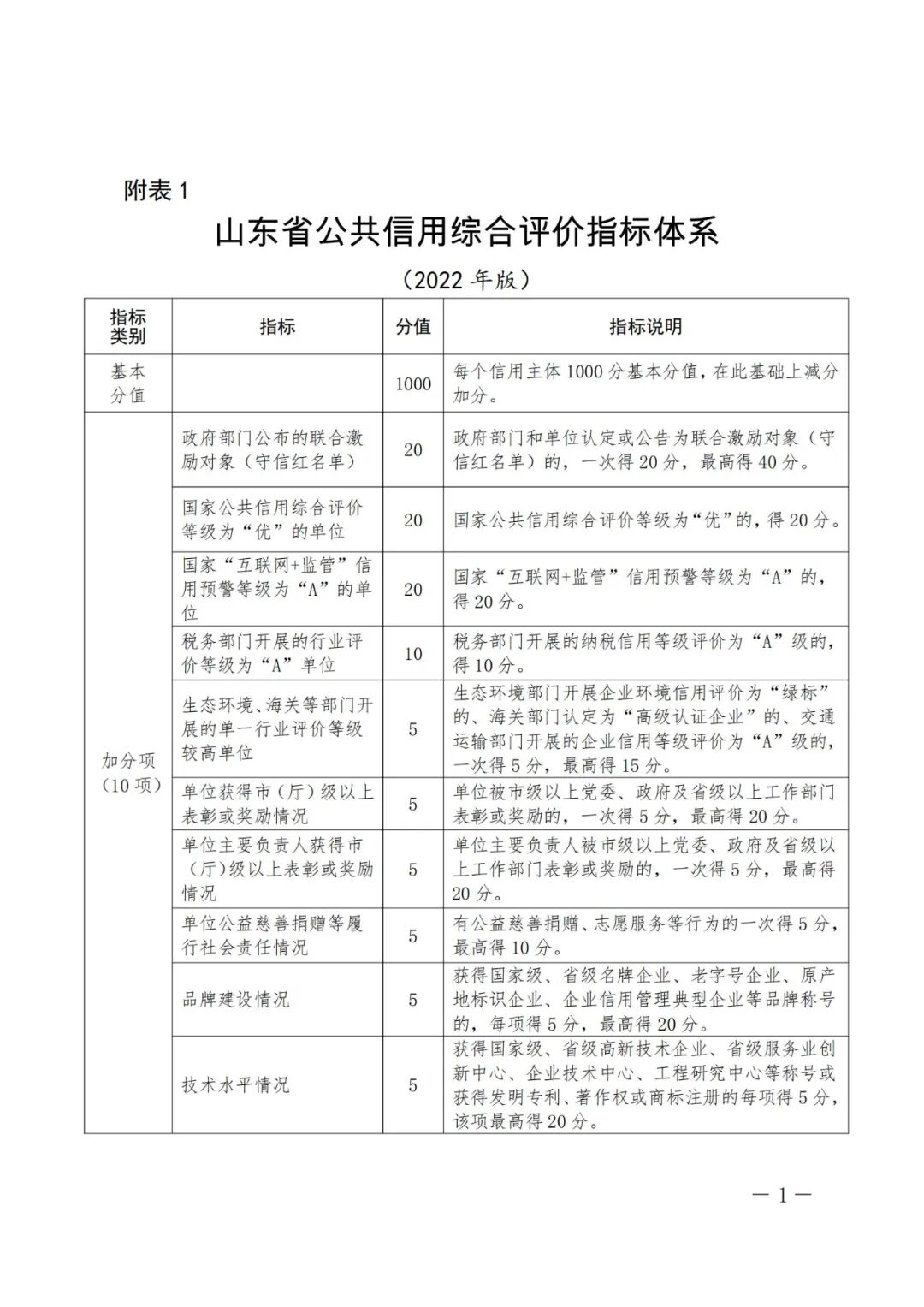
第六条 公共信用综合评价赋予每个信用主体1000分基本分值,在此基础上,设置加分项、减分项两类指标。
公共信用综合评价指标体系(2022年版)(详见附表1)共设置加分项指标10个、减分项指标14个。
公共信用综合评价指标,根据实际情况,及时进行动态调整和优化。
第七条 根据省委办公厅、省政府办公厅《差异化监管流程再造实施方案》(鲁办发〔2020〕5号)规定,各类信用主体统一划分为诚信守法、轻微失信、一般失信、严重失信四类。
第八条 为准确反映信用主体信用风险等级,进一步将各类信用主体细分为A+、A、B、C、C-、D、D-七个信用等级。诚信守法类信用主体包括A+级、A级;轻微失信类信用主体为B级;一般失信类信用主体包括C、C-级;严重失信类信用主体包括D级、D-级。
第九条 A+级,一般是无失信信息、有良好信息,或良好信息分值超过失信信息分值;
A级,为信用主体原始基准等级,一般是无失信信息、无良好信息,或失信信息与良好信息分值相等;
B级,一般是仅有少量轻微失信信息,或轻微失信信息分值超过良好信息分值;
C级,一般是有一条普通程序作出的失信信息或多条轻微失信信息;
C-级,一般是有多条普通程序作出的失信信息;
D级,一般是有一条严重失信信息;
D-级,一般是有多条严重失信信息。(公共信用综合评价分级分类标准详见附表2)
第十条 信用主体具有《国务院关于建立完善守信联合激励和失信联合惩戒制度加快推进社会诚信建设的指导意见》(国发〔2016〕33号)规定的四类严重失信行为信息的,认定为D级或D-级。
第三章 结果应用
第十一条 公共信用综合评价结果纳入信用主体信用记录,不对外公开公示,信用主体可通过登录信用中国(山东)官方网站或自助查询机,查询、打印评价结果。
第十二条 公共信用综合评价结果通过省一体化大数据平台等渠道,以政务共享的方式推送给省有关部门和单位。各市发展改革委可在省公共信用信息平台直接共享获取。评价结果不作为政府部门对信用主体信用状况的背书。
第十三条 有关行业监管部门根据公共信用综合评价结果,可对信用主体进行更细致深入的行业分级分类,为开展精准监管、包容审慎监管、重点监管提供支撑。
第十四条 各级各部门要将公共信用综合评价结果运用到行政管理和社会治理工作中。对诚信守法类信用主体,实行绿色通道、简化程序等便利激励措施。对轻微失信类信用主体,依法依规采取相应容错措施。对一般失信、严重失信类信用主体,依法依规实行限制性、禁止性惩戒措施。
第十五条 公共信用综合评价结果纳入国家中小企业融资综合信用服务平台省级节点,在规范授权前提下,共享给融资信用服务平台和银行等金融机构,为支持企业融资提供公益服务。
第十六条 鼓励开展公共信用综合评价、行业信用评价和市场信用评价相结合的综合信用评价。
第四章 权益保护
第十七条 各级各部门要根据公共信用信息数据清单,准确、完整地采集信用信息,加强信用信息归集共享力度,确保公共信用综合评价结果准确。
第十八条 发展改革等有关部门要加强信用主体信用信息安全防护,建立健全安全管理、查询使用、应急处理等制度,保障信用信息安全。
第十九条 发展改革等有关部门要建立侵权责任追究机制,对虚构、篡改公共信用综合评价结果或者利用评价结果谋私等行为,依法进行处罚,切实保护信用主体合法权益。
第二十条 省公共信用信息平台要健全异议处理机制,信用主体对公共信用综合评价结果存在异议的,可以通过信用中国(山东)网站提出异议申请,受理单位应当在五个工作日内审核、处理,并将处理结果反馈异议申请人。对确因数据错误或数据更新不及时、不齐全等原因造成评价结果不准确的,省公共信用信息平台会同有关部门要及时补充完善数据,重新进行评价。
第二十一条 省公共信用信息平台要完善信用修复制度,在信用主体主动纠正失信行为,消除不良影响,并完成信用修复后,依法依规及时撤销失信信息,准确反映信用主体实际信用状况。
第二十二条 鼓励信用主体通过信用中国(山东)网站,以“自愿填报+信用承诺”等方式,向省公共信用信息平台补充完善表彰奖励、慈善捐赠、品牌建设和技术水平等相关信用信息,并对提供信息的合法性、真实性负责,使企业信用信息更加完整全面。
第五章 附 则
第二十三条 本办法由山东省发展和改革委员会负责解释。
第二十四条 本办法自2022年12月1日起施行,有效期至2027年11月30日。《山东省发展和改革委员会关于印发〈山东省信用分级分类管理办法(试行)〉的通知》(鲁发改信用〔2020〕808号)同时废止。
(文章来源:山东省发展和改革委员会 )